证券纠纷特别代表人诉讼作为新《证券法》确立的一项重要制度创新,注册制改革的重要配套制度,对于提高违法成本,维护证券市场秩序,保护投资者合法权益具有重要意义。初步建立起“法律+司法解释+行政监管规定+投资者保护机构业务规则”的证券纠纷代表人诉讼制度体系。
为了配合推动特别代表人诉讼制度落地实施和常态化开展,做好制度宣传工作,北京九游娱乐科技股份有限公司根据北京证监局的工作部署,以“特别代表诉讼知多少”为主题开展投教活动,引导投资者了解特别代表人制度,普及维权诉讼相关知识,增强投资者自我保护能力。
什么是特别代表人诉讼
随着社会关系的日益复杂化,由同一或同类违法损害事件而引起的、涉及众多当事人利益的民事纠纷日益增多。代表人诉讼作为一种民事救济方式,由人数众多的一方当事人推选出的诉讼代表人,代表其利益实施诉讼行为,法院做出的最终判决对所有当事人均产生拘束力,为人数众多分散、处于弱势地位的受害当事人,提供了一种经济、方便、公平、有效的司法解决路径。
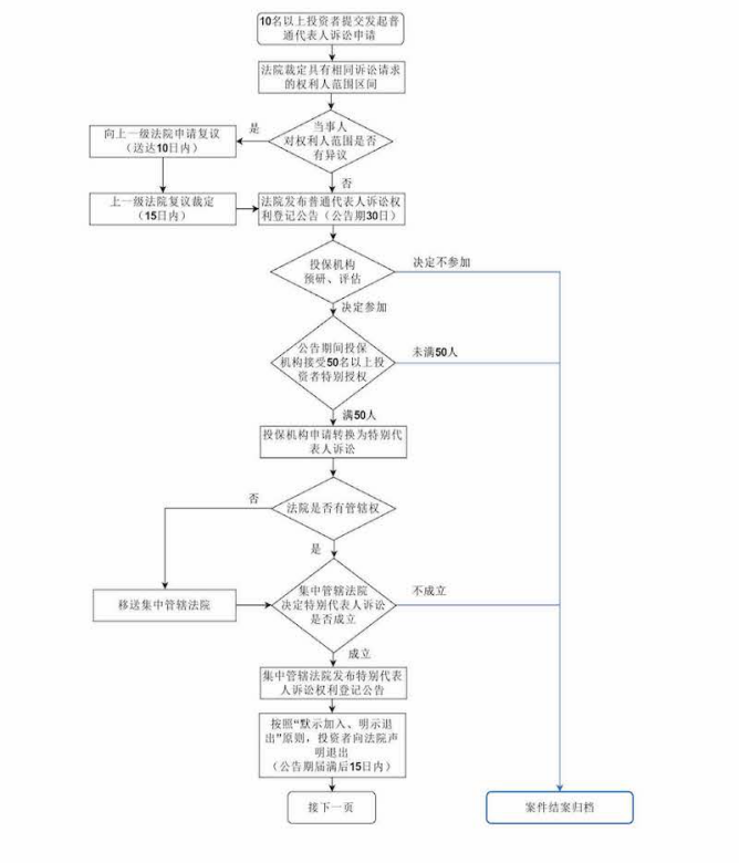
按照《证券法》以及《最高人民法院关于证券纠纷代表人诉讼若干问题的规定》的相关规定,证券纠纷代表人分为普通代表人诉讼和特别代表人诉讼两类。前者是指,由受损害投资者为代表人,按照“明示加入”原则,代表其他众多因同一证券法行为遭受损害的投资者提起的民事损害赔偿。后者是指人民法院启动普通代表人诉讼,发布权利登记公告,投保机构在公告期间受50名以上投资者的特别授权,可以依法作为诉讼代表人,按照“默示加入、明示退出”的原则,代表因同一违法行为遭受损害的投资者利益参与的民事赔偿诉讼。
目前,证监会系统单位中的投保机构是中证中小投资者服务中心(简称投服中心)和中国证券投资者保护基金公司(简称投保基金)。在试点阶段,投服中心作为诉讼主体,接受投资者委托,具体参加特别代表人诉讼,投保基金主要从事数据分析、损失计算、协助分配等工作,与投服中心分工合作,优势互补,形成合力,后续根据需要再制定业务规则从事诉讼代表人相关工作。
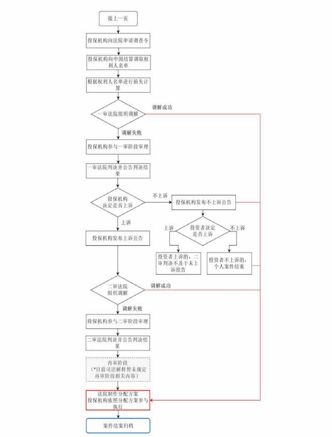
下面让我们详细了解一下特别代表人诉讼流程图
